Process

Post Release Application Submission Process

THIS PROCESS IS APPROVED BY THE TECHNICAL BOARD. AN INITIAL MEMBERSHIP WAS APPOINTED ON 2010-09-14.

The purpose of this document is to outline the process where by applications can be submitted to a community-driven evaluation board for review.

Some key points:

  • This document is the codified process - this is meant for driving forward the process to approval via our governance boards.
  • Documentation for how to engage in this process will be written and targeted at the relevant audience - we will NOT point applicants and ARB board members at this document.
  • This process is a first draft of a process that will ultimately change and evolve over time. Everyone engaging in this process should expect this process to refine and change, under the guidance of the Ubuntu Technical Board.

Goal Definition

Problem

The current Ubuntu process for getting an application into an Ubuntu archive is not optimized for application authors. This complexity of process is preventing application authors and users from making software available in Ubuntu.

Solution

The high-level solution is to provide a fully transparent facility in which application authors can propose their application for inclusion in the Ubuntu Software Center. This inclusion can happen at any time (including post-release), but only applies to new applications and not to existing software that is present in Ubuntu archives such as main/universe.

It is important that we distinguish the purpose of this process and how it fits with our traditional packaging and upload process to main and universe:

  • uploads to main and universe are designed to provide a high quality of packaging and strong integration into the distribution, and for those packages to provide consistent and unchanging versions throughout the life of the cycle and it's support period. The primary audience for the main/universe process are Ubuntu developers and these packages are 'part of the platform offering'.
  • the application review process provided here is designed to enable application developers to deliver applications that consume the platform in a manner that provides high visibility to their applications but these applications are 'running on the platform'. The primary audience for this process are application developers.

Limitations

In the Ubuntu world we already have existing avenues for getting applications into the archive:

  • Core Dev/MOTU developer approval - all core-dev/MOTU developers can upload applications to main and universe respectfully, under the premise it meets the quality needs of Ubuntu.
  • Partner - Canonical provide a partner repository in which ISVs can deliver software.

The Ubuntu repository is frozen for release and no other software is accepted until the new development release opens; only updates pertaining to the SRU policy are accepted into stable releases. The partner archive is not accessible to community application developers.

The process outlined here is known as the Post-Release Application Process and has the following attributes:

  • Only new applications that are not present in an existing official Ubuntu repository (such as main/universe) are eligible in this process (e.g a new version of an application in an existing official repository is not eligible).
  • The process only applies to a specific version of an application (e.g. PyJunior 1.0 or PyJunior 1.2).

  • No other software can depend on the application being submitted (e.g. development libraries are not eligible).
  • Only executable applications (and content that is part of them) are eligible, and not stand-alone content, documentation or media.
  • Applications must be Open Source and available under an OSI approved license.
  • When an application is approved as part of this process, Ubuntu developers reserve the right to make changes or improvements to a package when it is uploaded to the archive.
  • Security bugs and problems are expected to be resolved by the application author, but the ARB and Ubuntu Developers reserve the right to change or remove a package if there are sufficient security concerns.

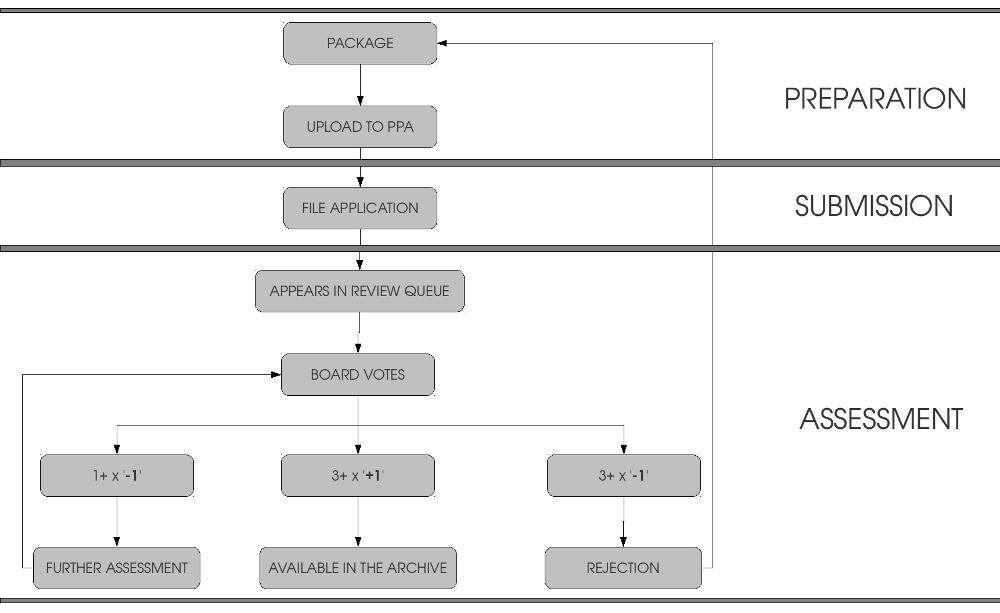
Process

The process for submitting an application has three primary stages:

  1. Preparation - get your application packaged and available for assessment.
  2. Submission - submit the package to be reviewed for inclusion in the software center.
  3. Assessment - the assessment process in which our Application Review Board decided whether the application is admitted to the software center.

Each stage is broken down in a series of components, as illustrated below:

Process

I will now outline each of these different stages.

1. Preparation

This step prepares the application ready for assessment by the Application Review Board.

This step has three components:

  • Package the application - package the application ready to be installed and run.

    • The application should be packaged using the standard Debian packaging system. Documentation for this process is in the Packaging Guide (https://wiki.ubuntu.com/PackagingGuide).

    • Provide additional metadata in your packaging such that your application's icon, screenshot, application title and category will be properly displayed when viewed using the Ubuntu Software Center (details at https://wiki.ubuntu.com/PostReleaseApps/Metadata).

    • The application and its files should be packaged under /opt.

    • Make sure your package doesn't use root privileges (by sudo, gksu, pkexec, suid/sgid, etc.) or custom maintainer scripts (maintainer scripts that are automatically generated by debhelper and similar tools are fine).
  • Upload to a PPA - the package is uploaded to the user's PPA

    • The package is reviewed from the PPA.
  • Testing - you should test your application against the Application Review Board's checklist identified below.

By the end of this process the application should be in a form that it can be installed from a PPA, with access to the source package.

2. Submission

The second step is for the developer to formulate a submission to present the application, supplying additional information about the application to the Application Review Board.

The data to be gathered in this process is:

  • Name (text)
  • Email (text)
  • Package to be assessed (URL to PPA)
  • License (text)
  • Support contact (URL to forum / mailing list etc)
  • Notes (text with information pertinent to the assessment)
  • Optional: Bug tracker (URL)

To file an application, the following process is executed.

  1. User uses the pre-defined template (outlined below) and provides all required content. You should review all content, ensure that you followed the checklist of tests and that everything is in place for a fully completed submission. Incomplete submissions will be rejected.
  2. A new bug is filed at https://bugs.edge.launchpad.net/ubuntu-app-review-board/+filebug - the subject line should provide the application name and version (e.g. PyJunior 1.0).

  3. The application review appears in the email moderation queue for the Application Review Board.

3. Assessment

The third step is the assessment process. The Application Review Board (ARB) assesses the application and passes a verdict on it's inclusion.

For details of the structure of this board, see the 'Application Review Board Codification' section below.

The review process requires an assessment of the application and at least one (1) code review by a member of the ARB. The review process assesses the application against the following checklist:

Area

Test

Pass/Fail

Comments

Packaging

The application is well packaged using the Debian packaging system

Packaging

All correct dependencies are met

Packaging

Application installs cleanly

Packaging

Application be removed cleanly

Packaging

Includes suitable Copyright and licensing content

Integration

Application integrates into the Applications menu

Run Test

Application runs correctly

Run Test

Major features operate as expected

Run Test

Does not perform any malicious actions

Content

Content is suitable under the terms of the Ubuntu Code Of Conduct

The ARB receives notifications of applications for review via bugmail.

The voting process is a majority vote process. We do have guidance for if there is a median vote for a given application too. The process in which it is reviewed is:

  1. The ARB review the application based upon the quality criteria outlined above.
  2. Each ARB member votes accordingly with +1 (vote for the approval of the application to be included in Ubuntu), -1 (vote for the application to be rejected), or 0 (no verdict passed).
  3. The results are tallied with the following outcomes:
    • Three or more +1 votes - the application is approved.
    • If there are more than one -1 votes - the application is discussed in more detail and another vote occurs after additional discussion and review has taken place.
    • Three or more -1 votes - the application is rejected.
  4. The result of the vote is added to the application's submission's bug description and the author is emailed with the result.

The entire assessment process is transparent and takes place on a publicly accessible bug tracker and mailing list.

When an application is submitted again for a version increase, the ARB will assess the application based upon the changes. It is not expected that the ARB will perform a full re-assessment, but will instead use discretion to apply a sufficient amount of assessment to maintain our quality expectations.

Supplementary Documents

Application Submission Template

Below is the official template that application authors should use when requesting an application to be reviewed by the ARB:

= Application Review For <application name> =

It is highly recommended that you subscribe to this bug using the 'Subscribe' link to the right. This will ensure you receive an email when an Application Review Board member updates this page.

Last Updated: DD-MM-YYYY

== About You ==

 * NAME: 
 * EMAIL ADDRESS: 

The Application:

 * APPLICATION NAME:
 * LICENSE:
 * PPA URL:
 * SUPPORT RESOURCE (URL to forum / mailing list etc)
 * KNOWN ISSUES:
  * Issue.
  * Issue.

=== Application Notes ===

Please add additional notes about this application review below:

= Application Review Board Response =

 * '''MEMBER''': ARB Member's Name
 * '''VERDICT''': (+1 or -1)
 * '''NOTES''': Some additional input on the request.

Application Submission Email Template

This email template can be used to send the email requesting the submission to app-reviews AT ubuntu DOT com. The subject should be:

Subject: Application Review Request: <application> <version>

e.g.

Subject: Application Review Request: PyJunior 1.0

Here is the body of the email:

Hi,

I would like to request an application review of <application> <version>. The submission document can be found at:

  http://wiki.ubuntu.com/ApplicationReviews/Apps/<appname-version>

Thanks!

  <your name>

Application Review Board Codification

This document aims to:

  • Provide a clear delegation and codification of how applications are assessed for inclusion in the "post release process".
  • Describe clear democratic and meritocratic processes for the appointment of leadership and staff positions in the Application Review Board.
  • Avoid single points of failure.

For active teams and subprojects with Ubuntu, the Ubuntu Community council delegates many of its responsibilities to "Team Councils." These councils act as proxies for the Community Council over a particular team or scope of activity within the Ubuntu community. These governance councils are ultimately responsible for the actions and activity within their team or scope and resolves disputes and manage policies and procedures internal to their team and frequently appoint Ubuntu members on behalf of the CC.

The Application Review Board (ARB) is the team governance council for assessing post-release applications.

Application Review Board Charter

The ARB is the group that is ultimately responsible for the governing the application review process and how it interfaces with the rest of the Ubuntu community and governance systems. It will:

  • Consist of five to seven members. Membership should be public and published.
  • Decisions will be made by a majority of voting ARB members when at least three and more than half of the total members have voted.
  • ARB members should be accessible by and responsive to the developer community.
  • Hold "meetings" regularly and visibly. Meetings can either be in IRC in the "ubuntu-meeting" channel or in a public mailing list.
  • Be appointed by the Ubuntu Community Council. Nominations would be open and public and would be considered and evaluated by the CC. Each candidate should prepare a wiki page summarizing their nomination and their contributions and including and referencing testimonials (e.g., something similar to what is prepared for Ubuntu membership). The CC commits to evaluating all nominations on the following criteria, listed in order of importance:
    • - The nominees active status as an Ubuntu member (essential).

      - The nominees support from at least one active Ubuntu developer (essential). - Opinions and testimonials (positive and negative) from current Ubuntu members. - Clear evidence of activity within the developer community (quality, quantity and duration).

  • Serve terms of two (2) years. ARB members could serve multiple or repeated terms. Weight will be given to proved contributors and reelection of consistently active members should be both easy and common.
  • Have a chair with a casting vote, appointed by the Community Council.

The ARB would have a number of rights and responsibilities, and be ultimately responsible for approving quality applications for availability to Ubuntu users. These include:

  • Evaluating applications, including quality assessments, testing, and code review.
  • Resolving disputes in applications as per the existing dispute resolution system.
  • Regularly and when possible (i.e., monthly), sending reports or representatives to CC members to weigh in on issues of membership and to update the council on the ARB business.

Discussion

If this idea is successful, I would think there could be a LOT of submissions. Perhaps some sort of filter mechanism (community voting or automatic sorting by some "quality" metric or some such?) could help the ARB in prioritizing if this turns out to happen.

Some thought should be given to security issues, e.g. if someone uploads an app which contains a trojan or something.

The last thing we need is another board IMO, can we do a separate instance of brainstorm and allow Ubuntu members and developers to vote on submissions. It would be a lot more scalable than having a board to handle everything. --fagan

I think it makes sense to have a board to handle conflict resolution, or to override decisions made against community guidelines (basically, as an arbiter of last resort). However, in line with the rest of Ubuntu, we should have a process that is more community based. I would recommend a submission process that allows an X week voting period, with the ability to circumvent that process by appealing to the ARB. We would also allow user reviews of the product, and enough negative rankings (perhaps categorized into quality, security, usefulness, etc rankings) would take an app out of the repository until the problem is addressed. --ilya haykinson

1. I believe you can improve a bit on submission process. A button implemented in PPA (or project page) can bring all the information required for submission, such as names, emails, project/product description, etc. It will get into maillist automatically. And you may get this without subdomain.

2. I think it should be a community process. If ARB would have to decide for each application, then in time due to the sheer number of the submitted applications

  • a) ARB would only have time to work on approving/reviewing applications, and nothing else b) It will take forever for the application to be reviewed/approved

The community can definitely make this process easier. -- Alex Lourie

PostReleaseApps/Process (last edited 2011-02-15 17:50:53 by pool-173-50-130-127)